banner

Service

RT Design Services

Qingdao RT Steel Structure Co., Ltd, is a professional enterprise specializing in designing, detailing, manufacturing, In order to render our clients with impeccable products and services, our company has obtained CE certification, ISO 9001, and WPQR for anticipated apprasal from our clients.


A solid design and engineering team is crutial to the success of a steel building company. At RT, you shall witness more than 20 members of designers, architects, detailers, etc. RT is destined to offer tailed and reliable design and engineering services to each of our customer whether for industrial, commercial or agricultural property developments.We help the customer design the structure to meet the individual requirements.


Service

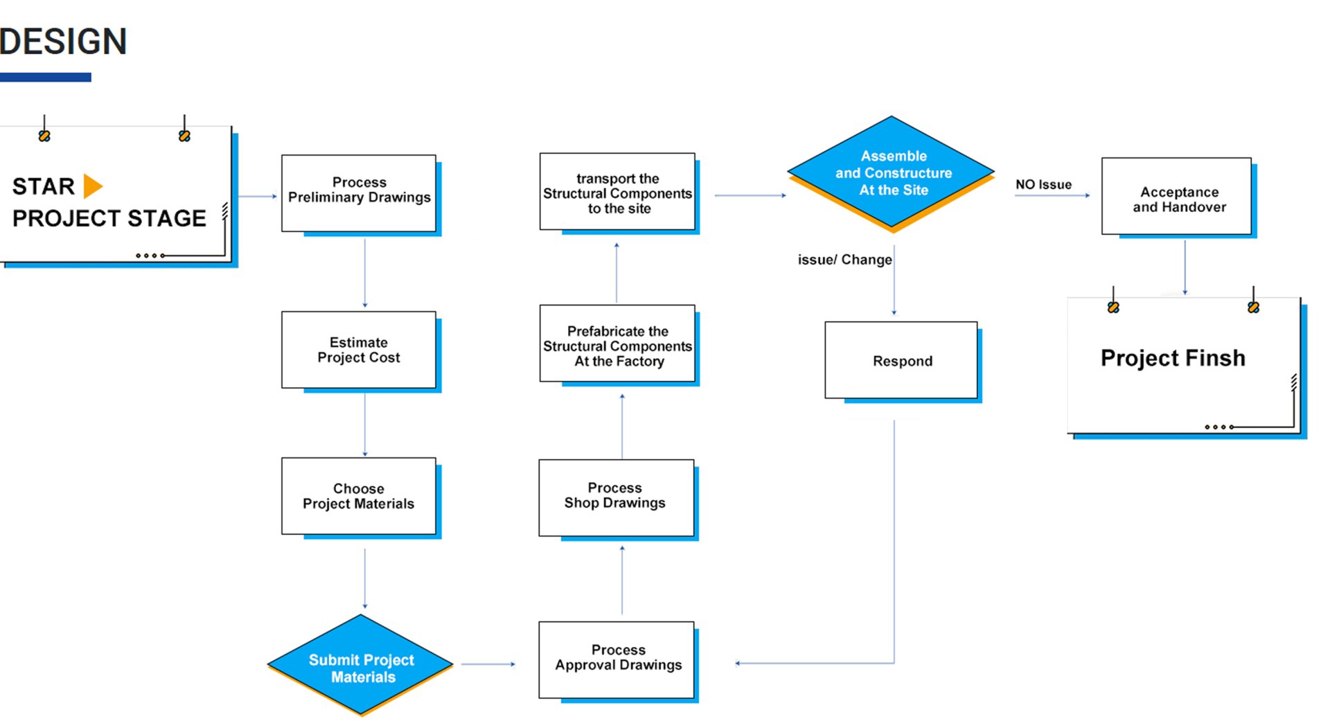
Design

RT Steel Structure is an engineering team that provides optimal steel building solutions tailored to the specific requirements of different regions. We can deliver fully detailed drawings based on your needs, utilizing software such as Auto CAD, Tekla Structures, PKPM, MTS, 3D3S, and Tarch etc ; Additionally, we assist customers in designing structures to meet their individual demands and offer free design services; alternatively, we can also proceed with arrangements according to the drawings you provide.

ser2

Service

Materials Quality Control & Quality Assurance

    • 01    We have a professional procurement team to make sure all the materials are with good quality. Our factory operation are in line with ISO standard, since raw material, each processing procedure, finished                products; every procedure, we have professional quality control staff to test the quality;making sure the fabrication works being processed with high technology.

    • 02    We also accept, clients send 3rd party testing organization to come to our factory to check the quality or supervise the container loading;

    • 03    Furthermore, we can make deal by Alibaba Trade Assurance;


Main Frame(Column&Beam)

Structural steel is steel construction material which fabricated with a specific shape and chemical composition to suit project's applicable specifications. The metal buildings use steel to form a load-bearing structure. Generally, beams, columns, trusses, and other components made of section steel and steel plates constitute a load-bearing structure, which together with roof, wall, and floor, form a building.

Frame structure: the main frame is connected by H section steel, C/Z section steel; According to different regions, different temperatures and different requirements


ser3img1

Auxiliary System

ser3img2

Maintenance structure can use single color steel sheet, double color sheet + fiberglass, EPS sandwich panel, rock wool sandwich panel, PU sandwich panel.

Ventilation & lighting system:windows, skylight belt, turbine ventilator, ridge ventilator etc.

Application areas: industrial production fields.

Lifetime: the main frame is 50 - 70 years; maintenance structure is 10-20 years.

Advantages: fast construction , easy installation, environmental protection without pollution, it meets the requirements of world economic development.

Price: according to different circumstances and requirements,


Service

Installation

Site management & Installation supervision

We could send our engineers to help for the installation supervision, and you just need to prepare a team who knows normal construction works and rules.

ser4img

Service

Maintenance Service

After-Sales Service Commitment for Steel Structures

Dear Customer,

Hello! Thank you for choosing RT steel structure products. To protect your rights and interests, we hereby issue this After-Sales Service Commitment for Steel Structures, allowing you to use our products with greater confidence.



1、Commitment to Service Content


We commit to providing the following after-sales services for the steel structure products you purchased:


1、Maintenance and Upkeep: For damage or malfunction caused by quality issues, we will provide maintenance and upkeep services toensure the normal operation of the product.


2、Consuitation Support: For problems and doubts you encounter during use, we will provide professional consultation support to answeryour questions.


2、Commitment Period for Services


1、The duration of the Maintenance and Upkeep Service is from the date of your purchase of the product to the expiration date of theproduct's warranty period.


2、The duration of the Consultation Support Service is valid permanently from the date of your purchase of the product.